Principe des cameras Ip
Video by Richard Rochemont - French Guiana
Configuration
Après avoir charger le cd sur votre Pc,une icone" Ip camera Tool " apparait sur le bureau du Pc
généralement l'Ipcam a déjà une adresse usine (192.168.1.xxx ou 192.168.0.xxx) et votre box peut la reconnaitre (Hum?!)
on vous demande avant d'entrer dans le menu par un un mot de pass ;User:admin ,pass :(admin ou ne rien mettre) (généralement ,mais pas sure ,vérifiez sur la notice du le cd )
puis de valider si vous êtes sous windows Iexplorer , Firefox,chrome,ou sur un ipod

Nota :en lançant "Ip camera tool." qui se trouve sur votre bureau de votre Pc:
une fenêtre s'ouvre "anonymous http://192.168.0.xx" ou 192.168.1.xx, cliquez sur anonymous,vous entrez dans le menu, sélectionnez
Network configuration
une fenêtre s'ouvre avec plein de données !!
pas de crainte
il suffit juste de cocher la case "
obtain Ip From Dhcp server" (obtenir Ip en Dhcp(automatique) du serveur
= votre box internet)
valider : OK!
attendrez que l'Ipcam s'auto configure,
retournez vers la page web de votre livebox ou box , notez l'adresse que la livebox a donné pour votre Ipcam
Revenez à la page web de votre ipcam ,déchochez la case "obtain Ip en Dhcp",et validez les données de l'Ipacm et de votre serveur Subnet mask(masque de votre réseau) et gateway(Porte)
Dns server
bon si il y a "mal donne" ,..vous devez au moins savoir ce que c'est le "mask" de votre réseau et le port (porte)
vous savez au moins qu'est ce que c'est un "port" ou porte dans un réseau internet????
ex :je viens chez vous par le chemin d'internet ,grace à votre adresse (ip) ,mais comment puis-je entrer chez vous si vous m'ouvrez pas au moins une porte(port)
pour que je puisse entrer ?
et pour allez visiter les autres chambres(appareils) si je n'ai pas leur clés (Ip) et leur portes (ports)
c'est exactement cela.;
il vous faut les adresses ip des appareils et leur ports pour que je puisse les contacter!!

Sur la livebox
par exemple :trouvez une adresse
Ip libre sur votre réseau internet pour la camera exemple 192.168.1.xxx,mon exemple 192.168.1.188
votre subnet Mask :255.255.255.0
allez lire un peu sur wikipedia "
gateway(ou porte principale généralement celle de votre Box) :192.168.1.1 ou 192.168.0.1(netgear)
Dns server :192.168.1.1(livebox) ou 192.168.0.1
Http port :un port libre ou 8080 ou 81(mon exemple à moi)
normalement vous devez voir votre Ipcam sur la page de votre livebox internet (Http://192.168.1.1)ou Http://192.168.0.1(netgear)
c'est votre box internet qui donne l'accés à Ip et les ports!!
la livebox est un modem routeur un peu chiant
(trop automatique) ,car si ne voyez pas l'adresse Ip de votre cams ,impossible de lui attribuer un port
(visualisation de votre adresse ipcam vous êtes dans les choux!
grosses sueurs?
avec d'autres modems routeurs
(genre netgear) vous pouvez configurer sans voir votre Ipcam, en lui attribuant une adresse Ip avec son adresse mac (adresse physique du matos)et son port
Bon j'ai la liveBox
si vous ne voyez pas l'adresse Ip de votre Ipcam sur le menu de votre livebox ,regardez aussi son adresse mac et comparez avec l'adresse mac inscrite au dessous de votre Ipcam
une astuce:
travaillez au minimun quand on est perdu (base de l'élecrtonique)
retirez toutes vos connextions banchées sur la livebox ou votre box
deconnectez aussi le wifi (bouton sur la box)
mais laissez le rj 45 du pc connecté à votre box
et la rj 45 de votre Ipcam
1°)retirez la rj 45 de l'ipcam ,rafraichir la page web de votre livebox et comparez ce qui a disparu
2°)remettre la rj 45 de l'ipcam ,rafraichir la page web de votre Livebox et notez ce qui est revenu : c'est l'adresse Ip de votre caméra!,Ouf!!
une fois que vous avez trouvé son ip, son adresse mac,remettez en place vos connexions enlevées
si vous avez rien c'est que dans le menu de l'Ipacm ,une adresse est mal configurée!!
parfois sous
windows le menu mode active X (internet explorer )n'apparait pas ,il est nécessaire de régler les paramètres de l'ActiveX
Parfois "Windows Xp" sous IExplorer vérouille certains fichiers du genre xxxx.Ocx (fabricant inconnu etc etc et tout le blablabla)
j'ai viré Xp et je suis maintenant sous Win7

Sous internet explorer cliquez dans le menu
outil /option internet
aller a "
sécurité" cliquez sur"
personnalisez le niveau"et cochez toutes lignes suivantes:
o " Activé " "exécuter les contrôles Active X et plug-ins"
o " demander" télécharger les contrôles ActivesX non signés"
o "demander " télécharger les contrôles Actives X signés"
Résumé
1 Installer votre Cd => icon "Ip caméra Tool" sur le bureau du Pc
*lancer Ip caméra Tool
*visualisation de l'adresse Ipcam sur la page web soit en
Iexplorer ou firefox
*repérez l'Ip de votre camara sur votre Box ,donnez lui une adresse Fixe soit la même soit, une autre adresse
*revenir au menu Ip caméra Tool qui concerne le réseau :network setting
*Donnez la même adresse que celle que vous avez mis dans votre Box
*et tout le tralala des : Gateway,Dns server,subnet Mask etc
Grosse sueurs ?
cherchez ,transpirez ,une fois que vous aurez compris comment attribuer un port, une adresse , adresse Mac ,gateway et consors comment cela fonctionne vous devenez un expert (sans rire)!!

La suite des configurations devient plus claire sauf pour les sections : "alarme ,le courier,et quelques pièges dans les configurations"
configuration dans le portable
le Cd est livré aussi avec un fichier à installer sur votre portable gsm
un fichier xxxxx.apk
il faut le charger sur votre portable dans le répertoire "application" avec un pc (bien sure)
et lancez l'application (il doit apparaitre un icon sur votre portable)
on vous demande toute une série d'infos à remplir
Nom :vous indiquez le nom de votre caméra
fabriquant :? un clone = Unknown Brand ou vous recherchez le type de votre Ipcam
Modele : ? clone = Ipcam ,Ipcam2 ou vous recherchez le type de votre Ipcam
Host/Ip : votre adresse dyndns.org (
monlogin.dyndns.org (c'est un exemple vous mettez le votre)
port http : celui pour joindre votre caméra a travers votre livebox ou box internet
User : le user que vous avez mis en user opérateur dans le menu de l'Ipcam
pswd : le mot de pass que vous avez mis en mode "opérateur " dans le menu de l'Ipcam
une fois que vous avez bien configuré vous devez voir ce que la caméra visualise.
principe : le gsm se connecte vers le site dyndns.org (par exemple) avec votre login :
monlogin.dyndns.org :port
(port mis dans votre livebox et le même dans l'Ipacm)
et se dirige vers votre livebox ou box netgear ,votre box voyant le port que vous avez trasmis ,vous dirige vers l'Ipcam
une fois dirigé vers l'Ipcam ,celui vous demande "l'user et le mot de pass" pour vous connectez (le user et mot de pass "opérateur")
Oui ,oui il existe aussi un "user et mot de pass Opérateur" et même un "user et mot de pas visiteur" ou administrateur (plus élévé celui qui permet toutes les configurations) =
menu USERS
rien n'est gratuit dans ce bas monde ,il faut prendre un abonnement sur le site
dyndns.com (18E annuel pour 32 adresses que le site vous permet d'avoir)
Mais bien sure si vous avez un adresse fixe ,il suffit de mettre votre Ip pas besoin de dyndns ,mais le dyndns fait plus class !!
vous pouvez recevoir la détection d'une alarme sur votre portable
il suffit juste de configurer tout cela dans le menu de votre ipcam !!
Plus facile à dire qu'à faire ,mais faire transpirer les neurones, ne fait de mal à personne!sauf à ne pas dormir la nuit

DvR H264(clone)
Configuration avec un serveur-4 cameras genre Dvr H264 cloné
ce model 4 cam (on peut en trouver jusqu'à 16 et même plus!)
caméras sorties analogiques pal ,vision nocturne
livrés avec 4 cables de 18 m coaxial (fiche Bnc)+ alimentation jumélée
Infrared Light: 36 IR LEDs, night vision jusqu'a 40 Metres
Min LUX: 0
Memoire SATA Disque dure Slot jusqu'à to 500GB (500GB Seagate Barracuda 7200 RPM disque dur inclu)
1 télécommande
4 alimentations 1A
1 souris
1 Cd
le serveur => 4 entrées Bnc ,une sortie monitor(tv) ,un port usb
un port ethernet Rj 45
le port utilisé pour le Http étant bloqué en entrée soit par les providers web ou par le firewall (pare feu de windows)
certains modems Routeur sont plus complets(ou plus difficiles) pour configurer les ports,comme ci dessous
ou que l'explication de l'installation est plus complexe,et avoir une bonne maitrise sur les configs des ports
mais on y arrive à le régler
Dans le menu du modem/routeur
| regle |
nom application |
port inicial public |
port final public |
port inicial privé |
port final privé |
protocole |
| 0 |
Dvr-http |
80 |
80 |
81 |
81 |
tcp |
| 1 |
Dvr-Tcp |
8000 |
8000 |
8000 |
8000 |
|
| 2 |
Dvr-mobile |
345990 |
34599 |
34599 |
34599 |
|
Et dans le
menu Network du Dvr-H264(serveur 4 caméras)
Interface Tcp:8000 (exp) Http inteface :81

A l'origine le
http inteface du menu network possédait le port :80
et il m'était impossible de faire fonctionner le systeme
Ce port est utilisé par défaut pour le
service http public
il fallait configurer aussi 3 ports dans le modem/routeur du type Comtac Wn9185
un port public = le port pour rejoindre le modem/routeur depuis l'extérieur
un port privé = le port pour joindre le serveur-4cam
un port pour les échanges en mode Tcp (demande,réponse,vérification de la demande, gros paquets de données)
(le Ucp(demande,réponse sans vérifaction de contrôle de la demande, petit paquets de données)
votre adresse Dyndns sera de la forme
monlogin.dyndns.org (sur votre page Web sans ajout du port de connexion
du genre :monlogin.dyndns.org:81)
monlogin.dyndns.org arrive en web
(port 80 utilisé pour le service web) vers votre modem/routeur
puis celui ci vous dirige vers le port 81 du serveur-4 cams
les données en mode Tcp du serveur-4 cams seront transmises du port 8000 vers le port 81
pour voir les caméras sur son mobile ,le fichier d'application est aussi sur le Cd,installez le sur votre Gsm
configurez un port pour le service des mobiles (ici j'ai laissé le port d'origine)
et le même dans le menu du serveur-4 cams
Une fois que vous avez réalisé ces "histoires de ports" et que vous visualisez voes caméras ,le reste est plus simple (Quoi que!)
mais l'essentiel c'est que vous voyez déja les caméras sur votre Pc!!et que vous pouvez aussi connecter votre serveur-4cams sur une page web en extérieur!!
Ah!!!!! les histoires de ports!!!
Domotique
Où comment contrôler votre maison depuis un gsm ,ou avec un Pc via le réseau d'internet
il existe maintenant divers systèmes plus ou moins compliqués et plus ou moins chers!!
Grace au réseau internet , le mode wifi, la domotique devient accessible au plus grand nombre
exemple qui suit : comment allumer les lampes de ma maison ou éteindre et,allumer mon pc de distance
(surtout quand celui se bloque pour une raison quelconque)
j'ai un serveur Linux en un serveur sharing et parfois il arrive qu'il se bloque parfois ,je pourrais le relancer à distance si personne n'est sur place!!)
vous pourrez commander ,aussi n'importe quel type d'appareil de votre maison à distance!
Le module présent est un
Usr Wifi ethernet Io~59E (sans taxe livraison)
cinq sortie relais (3A 250v un peu trop limite ! à mon gout)
L'expérience veut ,qu'il faut ajouter un relais plus puissant pour commander des lampes ou autre chose demandant moins de 1a 220v
même si sur le relais ,il est inscrit 3A 250V!!!
conseil :ajoutez en sortie un relais de 12 v
(bobine) avec 10 A/250V
(en contact)!!
une carte fille Modem,routeur,Wifi
une entrée Rj 45
deux entrées optocoupleurs de commandes.
Une antenne wifi
une alim 12v 1.2A
peut être livré avec un boitier de protection ou non
un Cd
Ce module se configure avec plusieurs options en commande ,je choisi ce qui suit :
pour une commande en extérieur avec un pc ou avec un Gsm wifi!
Installez l'application version anglaise (après avoir décompresser le fichier)
Si l'application ne démarre pas avec votre Os (Win7 64bits),Il faut faire la compatiblité avec win7 ou win Xp pack2
Clic droit sur le Fichier"USR-WIFI-IO-VB" => propriété =>compatilité
**
Il faut brancher le module sur l'entrée éthernet de votre Pc ,pour la configurer au départ
**
Votre Pc doit être Dhcp (adresse ip automatique)
parfois c'est utile de mettre un IP fixe mais pas pour ici pour le moment
(pour une adresse fixe voir :http://assistance.orange.fr/configurer-un-ordinateur-avec-une-adresse-ip-fixe-sous-windows-7-4562.php
lancer l'application
![]()
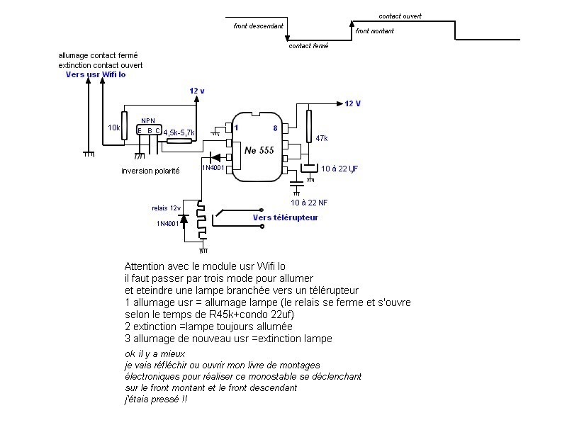
Le module donne les contacts des relais fermés en commande!
mais
comment commander un télérupteur ,lui qui demande juste le contact d'un bouton pousoir (fermé ,puis ouvert)
en utilsant le module tel quel ,la bobine du télérupteur va rester en fonction permament et vibrée!!
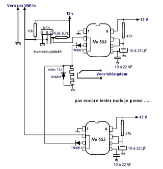
je vais ajouter un" relais monostable" en installant un petit circuit électronique
principe : quand le module Usr Wifi va donner l'ordre de fermeture ,le relais du circuit monostable va se fermer ,puis s'ouvrir
Schema modifié ,mais pas encore testé ,déclenchement sur front montant et déclenchement sur front descendant
Schémathèque
Sur le téléphone portable
installation provisoire mais fonctionnelle
je commande aussi mon Pc en l'allumant et l'éteignant à distance
(parfois mon Pc serveur se bloque et il n'y a personne pour le relancer!)