mise à jour 15/02/12

-- Cette page web est pour les Fanatics --

< Ces astuces sont publiées gratuitement , faites les partagées .rri>

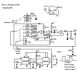
* Réalisation d'une commande de servomoteur *



(pour les démos n'ayant pas cette commande :appareil numérique)
Après avoir tirer le circuit et monter les composants
Prendre un servomoteur pour les réglages des potars
(si tu as un oscilloscope les réglages seront facilités:
La période en sortie du ci 555 patte 3 est de 20ms pour T1:rv 1k+1,8k,
T2 =T1+0.4ms,T3=T2+0.4ms;T4=T3+0.4ms)
Le rv 1k sert pour la polarité H.
Le rv 2.2k sert pour la polarité CD.
Le rv 4.7k sert pour la polarité V.
Le rv 10k sert pour la polarité CG.
Le rv offset sert pour l'ensemble des réglages.
Mettre le probe en position H avec rv :1k
commuter en position 2 et régler par rv 2,2k pour mettre le probe en circulaire droite CD
et ainsi de suite
j'ai ajouté un Potar de 22k+1.8k et inverseur pour la polarité variable
Mettre les CI sur support (en cas de panne)
Alimentation de 5 volts.(metre un 7805).+petite alim de commerce (3-12v/350ma)

(Imprimé le circuit avec la dimension W:69mm/H:56mm)

Gabarit pour feedhorn type chaparral



Ou en Mesurant la distance entre la gorge et le feed



Hé ! N'oublie pas de Verifier ton antenne tous les 6 mois!
Fixation ,rouille,Perdicularité du mât!
Ton antenne vieillit ,et elle n'a plus la même qualité qu'au début

Une maquette pour tromper le récepteur en cas de manque d'impulsions
ou pour vérifier la sortie moteur du récepteur
Ou pour faire fonctionner fictivement un positionneur


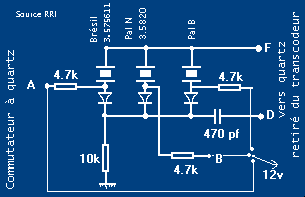
Voici un montage pour commuter des quartzs d'un transcodeur modifié
pour les systèmes Pal M (bresil) Pal N (Argentine) et Pal B (europe)


Encore des montages pour tes essais

$Tu n'as pas déja entendu que des moteurs de paraboles
ont endommagé la carte moteur du démodulateur
Verin bloqué qui a endommagé la carte?
ou des moteurs consommant plus de 3A
Voici un montage de protection ou Booster
$Et en plus un montage manuel pour faire fonctionner un verin
Tu trouves un vieux transfo (24v/32v 5A) ,et des inverseurs récupéres
sur une vieille machine à laver
Inverseurs résistants (pouvoir de coupures >5A)






Si on trouve deux relais de 12V(5A à 10A de coupure)
cela peut faire l'affaire il suffit de mettre en serie
une résistance équivalente à la résistance de la bobine avec une Pw:~.5w à 1W.


Comment couvrir sa parabole avec des Feuilles alu
Je préfère l' alu au galva : l'alu est plus léger que le galva (même si c'est plus onéreux)
Prends de l'alu 4/10° , et découpes une feuille à l'identique de l'ancienne mesh
Construis un gabarit de courbure d'une baleine de la parabole
avec une plaque d'alu 4 à 5/10° renforcé par un contreplaqué
Cela te permettra de vérifier la courbure de la feuille pleine installée à la place
de l'ancienne :(Bonjour à la surprise)

La technique est : il faut que la feuille d'alu soit plus large que
l'ancienne mesh au fur et à mesure que l'on se rapporche du bord de l'antenne
,cela donne plus de courbure

Rectifie le tir avec des baquettes alu placées sous la feuille entre deux baleines
pour lui donner la courbure souhaitée
Si tu arrives pas à trouver le l'alu 2/10°
J'ai moi même raboté la feuille pour lui donner ~ 2/10
Rabot éléctrique ,lames en carbure

un conseil: perce de petit trous de 1,5 à 2 mm sur la feuille à l'endroit où se touve le défaut
Ou sur une grande partie de la feuille
(Cela te permettras de rattraper la courbure)
Je l'ai fait pour une deux mètres (Photos) (tu peux le faire)
Perce 3 à 4 feuilles ensemble
Ensuite donne lui sa forme avec un petit rouleau de carreleur
Bon courage! et Bonne Patience !
si tu respectes pas le gabarit regarde ce qui t'attend
Distorsion de surface en CmPerte de gain % C Band Perte de gain % Ku BandPerte Db
0,02540,310,7~-0,13db (C) à -0,4db(Ku)
0,1271,553,5~-0,6db (C) à -1,8db(Ku)
0,2543,087~-1,3db (C) à -3,6db(Ku)
0,6367,7417,6~-3,2db (C) à -9db(Ku)
Page 3 fanatic

? Rri


Pire

Installation

Réglage

Fanatic

Technique

Dico

Retour